1. 首页
  2. 公司动态
  3. RWA深度解读专辑(一四七)——不止于美债,私人信贷如何成为RWA的“万亿引擎”?

RWA深度解读专辑(一四七)——不止于美债,私人信贷如何成为RWA的“万亿引擎”?

  • 发布于 2025-10-20
  • 2 次阅读

【摘要】私人信贷已取代美债,成为RWA市场的主导资产。其通过连接DeFi高收益需求与实体融资缺口,正驱动RWA向万亿级市场演进。

引言

现实世界资产(Real World Assets, RWA)的代币化,正从一个边缘的区块链试验,迅速演变为重塑金融基础设施的核心议程。最初,市场目光聚焦于美国国债这类标准化、低风险的资产。但真正的增长引擎,已悄然切换至一个更广阔、更复杂的领域——私人信贷

当前,私人信贷不仅在市值上超越了美债,成为RWA赛道的绝对主力,更重要的是,它构建了一套独特的价值创造机制。该机制一端为寻求稳定、高收益的去中心化金融(DeFi)生态注入了与加密市场低相关的“真实收益”,另一端则为传统金融体系中服务不足的实体经济(尤其是中小企业)开辟了高效的融资渠道。

本文将从技术架构师的视角,系统性拆解私人信贷RWA的运作全貌。我们将深入探讨其市场格局的演变、驱动增长的双赢飞轮逻辑、核心技术栈的实现细节,并客观分析其在流动性、合规与风险管理层面面临的现实挑战与架构权衡。最终,我们将阐明,私人信贷为何不仅仅是RWA的又一个应用,而是驱动其迈向万亿规模的底层引擎。

一、📈 市场格局演进:从美债到私人信贷

RWA市场的内部结构在过去两年发生了根本性转变。私人信贷凭借其规模与增速,确立了无可争议的核心地位。

1.1 数据透视:私人信贷的绝对主导

量化数据显示,私人信贷已成为RWA生态的压舱石。

  • 市值占比的逆转
    2024年以来,私人信贷在链上RWA(不含稳定币)总市值中的份额持续扩大,已稳定占据50%以上。根据不同统计口径,其占比在57%至76%之间浮动。相比之下,曾被视为RWA代名词的美国国债,其份额已收缩至17%至30%的区间。这种结构性变化标志着RWA市场从单一的避险资产,向多元化、收益驱动的资产配置阶段过渡。

  • 规模与增速的引领
    截至2025年中期,链上RWA总规模约为250亿至280亿美元。其中,私人信贷贡献了约135亿至170亿美元。以Centrifuge、Maple、Goldfinch等为代表的头部信贷协议,其合计活跃贷款额已接近90亿美元,年化增长率超过40%,是RWA领域内增长最快的细分板块。

下表对比了私人信贷与美债RWA的关键指标:

指标

私人信贷 RWA

美债 RWA

备注

市值占比

57% - 76%

17% - 30%

私人信贷占据绝对主导

资产性质

非标、高收益

标准化、低风险

收益与风险特征迥异

年化收益率 (APR)

5% - 9% (甚至更高)

4% - 5.5%

与美联储利率政策强相关

增长速度

高 (年化 > 40%)

相对平稳

市场已进入成熟期

底层资产

中小企业贷款、供应链金融、消费信贷等

美国国库券、国债

资产来源与复杂性不同

  • 市场集中度
    当前市场呈现出较高的集中度。例如,Figure Technologies一家通过其许可链发行的房屋净值信贷额度(HELOC),其活跃贷款规模就超过100亿美元,占据了私人信贷RWA的半壁江山。这反映出,能够与实体经济深度绑定、处理大规模资产的平台,具备强大的先发优势。

1.2 增长动力:为何是私人信贷?

私人信贷的崛起并非偶然,其背后是宏观经济、传统金融与DeFi内部需求的合力驱动。

  • 宏观环境的推力
    全球主要经济体进入加息周期后,传统银行的信贷审批趋于严格,中小企业的融资难度和成本显著上升。这为基于区块链的、更高效的信贷协议创造了巨大的市场缺口。私人信贷RWA恰好满足了这一需求。

  • DeFi的内生需求
    DeFi原生协议的收益率在经历早期高增长后,逐渐回归正常水平,即所谓的“收益率压缩”。DAO金库和DeFi用户迫切需要寻找新的、可持续且与加密资产价格波动低相关的收益来源。私人信贷提供的真实世界现金流,成为了理想的“固定收益替代品”。

  • 资产属性的契合度
    私人信贷本质上是一系列未来现金流的索取权。这种权利易于通过法律结构(如SPV)进行封装,并通过智能合约进行代币化和自动化管理,技术实现路径相对清晰。

1.3 渗透率与万亿蓝图

尽管链上私人信贷发展迅猛,但其想象空间才刚刚打开。

  • 极低的渗透率
    根据行业报告,全球传统私人信贷市场的总规模已超过1.5万亿美元。目前链上约170亿美元的规模,渗透率尚不足0.5%。这意味着,即便只实现个位数的渗透,链上私人信贷市场也能轻松达到千亿甚至万亿美元级别。

  • 长期市场预测
    主流研究机构,如波士顿咨询集团(BCG)预测,到2030年,全球非流动性资产代币化的市场总规模有望达到16万亿美元。在这个宏大的叙事中,私人信贷与美债将长期作为“收益化RWA”的两大支柱,共同驱动市场的指数级增长。

二、⚙️ 双赢飞轮:DeFi与实体经济的价值闭环

私人信贷RWA的核心价值,在于其构建了一个连接数字世界与物理世界的正向循环。它不是单向的资产搬运,而是一个能让DeFi投资者和实体借款方同时受益的“双赢飞船”。

2.1 DeFi端:寻找“真实收益”的锚

对于DeFi生态系统,私人信贷RWA的引入带来了结构性的价值提升。

  • 稳定且可观的收益来源
    私人信贷资产的收益源于实体经济活动,而非加密市场的投机或流动性挖矿补贴。其年化收益率通常在**5%至9%**之间,部分针对特定领域的信贷池收益甚至更高。这种收益不仅绝对值高于同期美债,且稳定性远超DeFi原生资产。

  • 风险分散与组合优化
    加密资产价格具有高度相关性,在市场下行周期中往往会同涨同跌。私人信贷的违约风险与比特币或以坊币的价格波动几乎没有直接关联。将其纳入投资组合,可以有效平滑波动,优化风险收益比。对于管理着巨额资产的DAO金库,配置一定比例的私人信贷RWA,已成为一项标准的风险管理操作。

  • DeFi协议的新业务场景
    私人信贷RWA为DeFi协议创造了新的应用场景。例如,借贷协议(如Aave)可以接受高信用的RWA代币作为抵押品;稳定币协议(如MakerDAO)可以将其作为发行稳定币的底层资产,增强其价值支撑的稳健性。Centrifuge与MakerDAO的合作就是典型案例,它允许将代币化的供应链发票作为抵押品铸造DAI。

2.2 实体端:中小企业的融资新范式

对于现实世界的借款方,尤其是中小企业,私人信贷RWA提供了一条前所未有的融资生命线。

  • 降低融资门槛与成本
    传统银行对中小企业的贷款审批流程长、要求高、成本不菲。RWA协议通过全球化的资金池和自动化的流程,显著降低了融资门槛。借款方无需应对复杂的银行官僚体系,可以直接面向全球的DeFi投资者。据统计,通过RWA渠道融资,综合成本可较传统渠道降低约30%

  • 盘活非流动性资产
    中小企业拥有大量有价值但流动性差的资产,例如应收账款、未开票收入、设备租赁合同、知识产权许可费等。通过RWA,这些资产可以被“激活”。企业可以将这些未来现金流的权利打包、代币化,提前获取运营资金。

    • 案例1:Centrifuge 已累计帮助各类中小企业获得超过50亿美元的贷款,其底层资产包罗万象。

    • 案例2:Figure 在房屋净值信贷额度(HELOC)领域,已累计提供了超过150亿美元的信用额度,让房主能更便捷地利用房产价值。

  • 提升融资效率与透明度
    区块链的特性使得整个融资流程——从资产上链、资金募集到利息支付和本金归还——都记录在案,公开透明。智能合约自动执行还款逻辑,减少了人为操作的延迟和错误,融资到账时间可以从数周缩短至数天

2.3 资产多样性:超越传统信贷的边界

私人信贷RWA的底层资产类型极其丰富,这为DeFi带来了前所未有的资产多样性,也为不同风险偏好的投资者提供了多元选择。

下表列举了当前主流的私人信贷RWA资产类别:

资产大类

具体类型

典型协议

风险特征

供应链金融

应收账款、发票融资、库存融资

Centrifuge, Polytrade

期限短、违约率低,与核心企业信用相关

消费信贷

个人分期贷款、汽车贷款、信用卡应收账款

Goldfinch, Credix

资产分散度高,受宏观经济和就业率影响

企业贷款

中小企业营运贷款、过桥贷款、风险债务

Maple Finance, TrueFi

收益较高,风险集中,依赖借款企业经营状况

新兴市场信贷

发展中国家的小额信贷、金融科技公司贷款

Goldfinch

高收益伴随高风险,涉及汇率和政治风险

知识产权证券化

音乐版权、电影版税、专利许可费

ANote Music

现金流稳定,与宏观经济关联度极低

房地产信贷

房屋净值信贷额度(HELOC)、商业地产抵押贷款

Figure, RealT

有实物抵押,价值相对稳定,但流动性较差

这种多样性不仅丰富了DeFi的资产基础,也使得协议可以根据市场需求,灵活地构建不同主题、不同风险等级的信贷池,满足从保守型DAO到激进型个人投资者的各类需求。

三、🛠️ 核心架构拆解:私人信贷RWA的技术实现

将一笔现实世界的贷款转化为可在DeFi中自由流转的代币,涉及一套复杂的法律、金融与技术工程。其核心架构可分为资产端、协议层、资金端和治理层四个部分。

3.1 资产端:从链下到链上的生命周期

资产上链是整个流程的起点,其严谨性直接决定了RWA的质量。这个过程可以被抽象为一个标准化的生命周期。

我们可以使用流程图来清晰地展示这一过程:

下面我们对每个关键节点进行技术拆解。

3.1.1 资产发起与尽职调查 (Off-Chain)
  • 资产发起人 (Asset Originator)
    这是指产生信贷资产的实体,例如一家为小企业提供发票融资的金融科技公司,或是一家发放汽车贷款的机构。协议方会严格筛选资产发起人,评估其历史业绩、风控能力和运营稳健性。

  • 尽职调查 (Due Diligence)
    这是风险控制的第一道防线。协议或其委托的第三方专业机构会对每一批次的底层资产进行详尽的审查。审查内容包括:

    • 借款人信用评估:核实借款人的身份、还款能力和信用记录。

    • 资产真实性验证:确认发票、合同等基础文件的真实有效。

    • 法律文件审查:确保债权关系清晰、合法、可强制执行。

    • 数据可验证性:所有关键数据必须有可靠的来源,并能通过技术手段(如API)进行持续验证。

3.2 协议层:智能合约与风险瀑布

协议层是整个系统的“大脑”,由一系列智能合约构成,负责执行金融逻辑、管理资金流动和实施风险控制。

3.2.1 核心合约:资金池 (Pool)

每个RWA资产包都对应一个独立的资金池智能合约。它是投资者与资产交互的唯一入口,其核心职责包括:

  • 接收存款:投资者将稳定币(如USDC, DAI)存入资金池,合约根据其选择的风险层级(初级或高级),铸造相应数量的TIN或DROP代币给投资者。

  • 处理取款:投资者可以发起取款请求,销毁其持有的TIN/DROP代币,换回稳定币。取款通常会受到锁定期或流动性队列的限制,以防止“银行挤兑”。

  • 资产净值计算 (NAV):合约通过预言机定期获取链下资产的估值和还款数据,动态计算整个资产池以及每个层级代币的净资产价值。

  • 资金调度:将募集到的资金安全地转移给链下的SPV,用于向最终借款人放款。

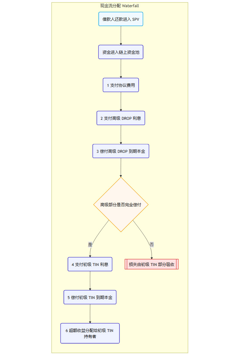
3.2.2 风险瀑布模型 (Waterfall Mechanism)

这是结构化金融的核心,被智能合约完美地自动化了。当链下SPV收到借款人的还款时,资金会汇入协议指定的托管账户,并通过预言机触发链上资金池的分配逻辑。

其分配顺序严格遵循“瀑布”原则,确保高级投资者的本息得到优先偿付。

这个自动化的瀑布流确保了分配规则的不可篡改性,排除了人为干预和操作风险,是DeFi相较于传统金融的一大优势。

3.2.3 动态治理与风控

RWA协议并非一成不变。其治理通常由协议代币持有人组成的DAO负责,对关键风险参数进行动态调整。

  • 预付率 (Advance Rate):决定了协议愿意为某个资产包提供多少比例的融资。例如,对于一批100万美元的应收账款,80%的预付率意味着最多提供80万美元的贷款。DAO可以根据资产质量调整此比率。

  • 利率模型:DAO可以投票决定高级和初级代币的利率计算方式,是固定利率还是基于市场供需的浮动利率。

  • 资产发起人审批:新的资产发起人需要经过DAO的审核和投票才能接入协议,这构成了社区层面的风险过滤。

四、⚖️ 架构权衡与现实挑战

私人信贷RWA并非没有挑战。作为架构师,我们必须清醒地认识到其在技术选型、合规实现和风险管理上所做的权衡,以及由此带来的局限性。

4.1 流动性困境:许可链 vs. 公有链

当前市场在底层区块链的选择上,呈现出两种截然不同的架构路径,这直接影响了资产的流动性和可组合性。

  • 许可链模式 (Walled Garden)

    • 代表:Figure (使用其自建的Provenance区块链)。

    • 优势

      • 合规内嵌:网络节点需要许可,可以从底层协议层面集成KYC/AML规则,便于监管。

      • 高性能低成本:交易吞吐量高,Gas费用极低,适合处理大规模高频的信贷业务。

    • 劣势

      • 生态孤岛:资产被锁定在自身生态内,难以与以太坊等公有链上的主流DeFi协议(如Uniswap, Aave)进行交互。

      • 流动性受限:二级市场交易只能在许可链内部的少数几个场所进行,深度和广度远不及公有链。

      • 中心化风险:网络的治理和升级由少数实体控制,违背了去中心化的初衷。

  • 公有链模式 (Open Ecosystem)

    • 代表:Centrifuge (部署在以太坊及Base等L2)。

    • 优势

      • 极致的可组合性:发行的RWA代币是标准的ERC-20,可以无缝集成到任何DeFi协议中,作为抵押品、交易对或收益策略的一部分。

      • 广阔的流动性:可以利用Uniswap等去中心化交易所(DEX)获得二级市场流动性,投资者进出更自由。

    • 劣势

      • 合规外挂:合规逻辑需要在应用层通过智能合约实现(例如,对代币转账设置白名单),架构更复杂。

      • 成本与性能:在以太坊主网上操作成本高昂,尽管Layer2方案(如Optimism, Arbitrum, Base)在很大程度上缓解了这个问题。

下表总结了两种模式的核心权衡:

特性

许可链 (e.g., Provenance)

公有链 (e.g., Ethereum/Base)

核心权衡

合规实现

协议层内嵌,简单直接

应用层实现,架构复杂

合规便利性 vs. 开放性

可组合性

极低,生态封闭

极高,无缝集成DeFi

生态整合度

二级流动性

差,依赖内部市场

好,可接入主流DEX

资产变现能力

去中心化程度

低,节点需许可

高,网络无需许可

抗审查性 vs. 可控性

交易成本

极低

较高 (L1) / 较低 (L2)

运营成本

综合来看,许可链模式更受传统金融机构青睐,因为它提供了一个可控的合规环境。而公有链模式则更能发挥DeFi的乐高特性,但对协议的合规与风控设计提出了更高要求。

4.2 合规的代价:技术与运营的双重开销

将RWA引入链上,合规是绕不开的门槛,它带来了巨大的技术和运营成本。

  • 技术实现开销

    • 链上身份:协议需要集成去中心化身份(DID)或KYC解决方案,以确保投资者符合其所在司法管辖区的法规要求(如“合格投资者”认证)。

    • 访问控制:智能合约必须包含复杂的访问控制逻辑,例如,限制某些代币只能在通过KYC的地址之间转移。

    • 隐私保护:在透明的区块链上处理敏感的商业数据,需要采用零知识证明(ZKP)等隐私技术,这增加了开发难度和Gas成本。

  • 运营与法律开销

    • 跨法域合规:RWA协议面向全球用户,必须应对不同国家和地区的证券法、反洗钱(AML)和数据保护法规,法律咨询费用高昂。

    • SPV设立与维护:设立和维护一个合规的SPV实体,涉及注册、审计、税务等多项持续性支出。

    • 获客与教育成本:许多实体企业对“上链融资”存在误解,认为这是一个轻松快捷的渠道。协议方需要投入大量资源进行市场教育,解释其流程的严谨性和合规要求,管理借款方的预期。

合规成本是RWA领域的一道隐形壁垒,它解释了为何当前市场由少数资金雄厚、拥有强大法律和金融背景的团队主导。

4.3 透明度悖论:链上数据与链下现实

区块链以其透明性著称,但对于RWA,这种透明度存在边界。

  • 链上透明,链下模糊
    我们可以清晰地看到链上代币的发行、转账和利息分配。但是,对于支撑这一切的链下资产的真实质量,链上投资者往往难以穿透。资产的信用状况、还款表现等关键信息,严重依赖于资产发起人和第三方审计机构通过预言机喂送到链上的数据。

  • 信任锚点的中心化
    这构成了一个“信任悖论”:我们使用去中心化的技术,来承载一个依赖于中心化信任(对资产发起人和审计师的信任)的资产。如果资产发起人提供虚假数据或发生欺诈,链上系统无法自我校验和纠正。

解决这一问题需要多层次的努力,包括引入更多竞争性的、去中心化的审计和评级机构,发展基于零知识证明的隐私数据验证方案,以及建立更完善的链下资产违约处置法律流程。

44 风险管理的纵深:从代码到宏观

私人信贷RWA的风险是一个多层次的复杂系统,需要从微观到宏观进行全面审视。

  1. 智能合约风险:代码漏洞、经济模型被攻击等,这是所有DeFi协议面临的普遍风险。

  2. 预言机风险:预言机节点作恶或数据源出错,导致链上决策依据错误信息。

  3. 交易对手风险:资产发起人因经营不善而倒闭,或进行欺诈,导致资产包无人管理或从源头就存在问题。

  4. 信用风险:底层借款人因各种原因无法按时还款,导致资产池产生实际损失。这是私人信贷最核心的金融风险。

  5. 流动性风险:在市场恐慌时,大量投资者同时要求赎回,而底层资产(贷款)无法被立即清算,导致“挤兑”。协议的取款队列和锁仓期设计就是为了缓解此风险。

  6. 宏观经济风险:经济衰退、利率大幅上升等宏观因素,可能导致整个信贷市场的系统性违约率上升,冲击所有信贷池。

一个成熟的RWA协议,必须在这六个层面都建立起有效的风险缓释机制。

五、🚀 万亿引擎的驱动路径

尽管挑战重重,私人信贷RWA通往万亿市场的路径已日益清晰。其增长将由基础设施、机构资本和DeFi原生整合三股力量共同驱动。

5.1 基础设施的成熟

  • Layer2的普及:以Base、Arbitrum、Optimism为代表的L2网络,大幅降低了交易成本,使得小额、高频的信贷业务在链上运行成为可能。

  • 跨链互操作性:CCIP等跨链协议的成熟,将打破目前RWA资产被困于单一链的局面,实现资产在多链生态间的自由流动和组合。

  • 更强的预言机与隐私技术:预言机网络将能处理更复杂的链下数据验证,而ZKP等隐私技术的应用将解决商业数据上链的合规与保密难题。

5.2 机构资本的涌入

传统金融巨头的入场,是RWA市场从量变到质变的关键催化剂。

  • 信号效应:贝莱德(BlackRock)推出其代币化货币市场基金BUIDL,向整个传统金融界发出了一个强烈的信号:资产代币化是未来。

  • 资本与分销:机构不仅带来海量资本,更重要的是带来了它们庞大的客户网络和合规分销渠道。它们可以将RWA产品便捷地提供给其财富管理客户,极大地拓宽了市场参与者的范围。

5.3 DeFi可组合性的深化

RWA的最终潜力,在于其作为一种“高收益抵押品”被DeFi世界完全接纳。

  • RWA作为原生抵押品:未来,用户将能直接在Aave、Compound等主流借贷协议中抵押其持有的RWA代币(如Centrifuge的DROP代币),借出稳定币或其他加密资产。

  • 收益聚合器的整合:Yearn Finance、Convex等收益聚合器会将RWA信贷池作为其底层收益策略之一,为用户提供一键式的、风险分散的真实收益。

  • 与稳定币的共生:RWA将成为去中心化稳定币(如DAI、FRAX)更坚实的价值支撑,稳定币协议反过来又为RWA池提供稳定且大规模的资金来源,形成一个强大的共生关系。

结论

私人信贷之所以能超越美债,成为RWA的“万亿引擎”,根本原因在于它精准地切中了两个世界的痛点。它为渴望“真实收益”的DeFi世界提供了一个可持续的、与加密市场低相关的资产类别;同时,它为在传统金融体系中融资困难的实体经济,尤其是中小企业,打开了一扇通往全球资本市场的大门。

尽管在流动性、合规和风险管理上仍面临诸多挑战和架构权衡,但随着技术基础设施的完善、机构资本的加速入场以及与DeFi生态的深度融合,私人信贷RWA正在铺设一条连接数字金融与实体经济的高速公路。它不再是一个遥远的概念,而是正在发生的、重塑全球信贷市场格局的结构性力量。

📢💻 【省心锐评】

RWA的本质,是用代码重构信用。私人信贷是最佳试验场,它将DeFi的资本效率,注入实体经济的毛细血管,这不仅是技术叙事,更是下一代金融基础设施的基石。