1. 首页
  2. 公司动态
  3. 库克上海发声:AI不再是选择题,而是决定企业存亡的“分水岭”

库克上海发声:AI不再是选择题,而是决定企业存亡的“分水岭”

  • 发布于 2025-10-20
  • 1 次阅读

【摘要】苹果CEO库克明确指出,AI已是决定企业存亡的分水岭。企业必须将AI从效率工具提升至生存基石,并构建从战略、技术到组织的全方位能力。

引言

在近期的上海苏河湾大会上,苹果公司CEO蒂姆·库克的发言,为当前热度不减的AI领域再次投下一颗重磅炸弹。他传递的核心信息极为清晰,AI已不再是企业可做可不做的“选择题”,而是决定其未来存亡的“分水岭”。这句话并非简单的商业判断,而是一个深刻的技术预言。它标志着人工智能已经完成了从前沿技术概念到商业基础设施的身份转变。

过去,我们谈论AI,更多是将其视为一种优化效率、降低成本的辅助工具。但库克的观点,以及苹果自身的实践,揭示了一个新的现实。AI正在重塑市场的竞争规则、商业模式乃至整个产业的底层逻辑。对于任何一家身处数字化浪潮中的企业,忽视这一转变,无异于在风暴来临前放弃了构建避难所。

这篇文章将以库克的观点为引,深入剖析AI技术如何从一个“效率工具”升维为企业的“生存基石”。我们将解构苹果在AI领域的“隐形战略”,并为企业在AI时代的转型提供一套从战略规划、技术选型到组织变革的系统性实践框架。同时,我们也会探讨技术背后的人本主义思考与伦理边界,这同样是决定企业能否行稳致远的关键。

💡 一、AI战略的升维:从“效率工具”到“生存基石”

企业对技术的认知,决定了其最终能达到的高度。将AI仅仅视为IT部门的降本增效工具,是一种典型的认知局限。库克的讲话,实际上是在呼吁企业管理者,尤其是最高决策层,必须从战略高度重新审视AI的定位。它不再是锦上添花,而是关乎企业能否获得下一个十年“市场门票”的根本性问题。

1.1 竞争力的重新定义

传统的商业竞争,围绕着成本、质量、渠道等核心要素展开。但在AI时代,这些要素的权重正在被改写。AI通过数据洞察、模式识别和预测能力,为企业竞争注入了全新的维度。

一个核心的变化是,竞争的焦点从“事后响应”转向了“事前预测”。传统企业依赖经验和历史数据做决策,而AI驱动的企业则能通过模型预测市场趋势、用户行为甚至供应链风险,从而实现精准打击。这种“降维打击”的能力,正是AI赋予企业的核心竞争力。

我们可以通过一个简单的对比,来理解这种竞争力的代际差异。

竞争维度

传统商业模式

AI驱动模式

产品研发

基于市场调研和用户访谈,开发周期长。

基于用户行为数据和A/B测试,快速迭代,实现个性化功能推荐。

市场营销

广撒网式投放,用户画像模糊。

基于用户画像和意图预测,进行千人千面的精准触达,提升转化率。

客户服务

依赖人工客服,响应时间长,服务质量不一。

7x24小时智能客服处理80%常规问题,人工专家处理复杂问题,效率与体验兼顾。

供应链管理

依赖历史订单进行库存规划,易出现断货或积压。

通过销量预测和需求感知,实现动态库存优化和智能补货,降低风险。

风险控制

基于规则引擎和人工审核,存在滞后性和漏洞。

基于实时数据流和异常检测模型,主动识别欺诈、违约等风险。

这个表格清晰地展示了,AI并非简单地在某个环节进行优化,而是对整个价值链的系统性重塑。未能拥抱AI的企业,其决策效率、运营精度和市场响应速度将全面落后,最终被市场无情淘汰。

1.2 营收增长的新范式

库克提到,不部署AI会“错失提升营收的机会”。这并非虚言。AI驱动营收增长的路径非常清晰,主要体现在三个层面。

1.2.1 存量业务的深度挖掘

对于现有业务,AI的核心价值在于提升客户生命周期价值(LTV)。通过对用户数据的深度分析,企业可以实现:

  • 超个性化推荐。超越“猜你喜欢”,基于上下文和用户实时意图,提供精准的产品或内容推荐,直接提升交叉销售和重复购买率。

  • 动态定价策略。根据市场供需、用户敏感度、竞争对手价格等多种因素,实时调整价格,实现收益最大化。

  • 客户流失预警与干预。通过分析用户行为的细微变化,提前识别有流失风险的客户,并自动触发挽留策略,如发放专属优惠券或启动人工关怀。

1.2.2 增量市场的开拓

AI能够帮助企业发现并进入全新的市场领域。

  • 创造AI原生产品与服务。例如,基于生成式AI技术,可以开发出个性化内容创作工具、虚拟数字人、智能设计软件等全新形态的产品。这些产品本身就是由AI驱动的,开辟了全新的收入来源。

  • 赋能服务模式创新。传统制造业可以借助AI,从“卖产品”转向“卖服务”。通过在设备中植入传感器和预测性维护模型,企业可以提供设备健康诊断、故障预警等增值服务,实现商业模式的升级。

1.2.3 运营效率的极致提升

虽然前面强调AI不止是效率工具,但其带来的效率提升本身就能直接转化为利润。

  • 研发流程加速。AI辅助编程、自动化测试、智能代码审查等工具,能够大幅缩短软件开发周期。

  • 营销自动化。AI可以自动生成广告文案、智能投放、分析营销效果,将营销人员从重复性劳动中解放出来。

  • 决策智能化。将复杂的业务决策问题建模,让AI提供数据驱动的建议,辅助管理者做出更优决策。

1.3 “分水岭”的技术内涵

为什么说现在是AI的“分水岭”时刻?这背后是三大技术驱动力的合流。

  1. 算法的突破性进展。以Transformer架构为代表的大语言模型(LLM),以及扩散模型(Diffusion Model)在图像生成领域的成功,使得AI处理和生成复杂内容的能力达到了前所未有的高度。这让许多过去无法想象的应用成为可能。

  2. 算力的指数级增长。GPU、TPU等专用AI芯片的性能飞速提升,以及云计算提供的弹性、可负担的算力,为训练和部署大规模AI模型提供了物理基础。没有强大的算力,再好的算法也只是纸上谈兵。

  3. 数据的海量积累。互联网、物联网和企业数字化转型产生了海量的高质量数据。数据是AI模型的“燃料”,数据的广度和深度直接决定了模型能力的上限。

这三者的正向循环,形成了一个强大的“飞轮效应”。更强的算法需要更多算力和数据来训练,而更强的算力又能处理更复杂的数据和算法,从而催生出更强大的AI能力,进一步推动更多应用场景的落地和数据的产生。这个飞轮一旦转动起来,其发展速度是指数级的。这正是“分水岭”的根本技术逻辑,处于飞轮之外的企业,与领先者的差距会以惊人的速度被拉开。

🍏 二、苹果的“隐形AI”:解构全场景渗透的技术路径

当大众谈论苹果的AI时,很多人第一反应是Siri。这是一个巨大的误解。Siri只是苹果AI能力的冰山一角。库克所说的“AI已深度融入苹果的各个业务领域”,恰恰点明了苹果AI战略的核心特征,即“隐形”与“无处不在”。苹果并不热衷于营销纯粹的AI技术概念,而是将AI能力润物细无声地融入到硬件、软件和服务的每一个细节中,最终以极致的用户体验呈现出来。

2.1 超越Siri:AI在苹果生态的普遍存在

苹果的AI应用,早已渗透到用户日常使用的方方面面,只是很多时候用户并未感知到背后是AI在工作。

  • 计算摄影(Computational Photography)。iPhone的拍照效果,早已不是单纯依靠镜头和传感器素质。Deep Fusion、智能HDR、人像模式的背景虚化,背后都是复杂的AI模型在像素级别进行图像处理和优化。当用户按下快门的一瞬间,A系列芯片的神经网络引擎(Neural Engine)已经完成了数十亿次运算。

  • 设备端智能(On-Device Intelligence)。相册中的人脸识别与场景分类、输入法的预测文本、Spotlight的智能搜索建议,这些功能绝大多数都在设备本地完成。这不仅响应速度快,更重要的是最大程度地保护了用户隐私

  • 系统级优化。iOS和macOS的底层,同样充满了AI的身影。例如,智能充电管理会学习用户的充电习惯,优化电池寿命;App预加载会预测用户接下来可能打开的应用,提前将其加载到内存中,提升启动速度。

  • 开发者生态赋能。苹果为开发者提供了强大的AI工具。Xcode中的代码补全和调试建议,背后就有机器学习模型的支持。这直接呼应了库克所说的“帮助开发者编写程序、放大其创造力”。

这种“隐形”策略,体现了苹果以用户为中心的产品哲学。用户不需要理解什么是神经网络,只需要感受到“拍照更好看了”、“系统更流畅了”、“操作更便捷了”。AI在这里不是主角,而是实现极致体验的幕后功臣。

2.2 核心技术栈解析:从芯片到软件

苹果能够实现如此广泛且深度的AI融合,得益于其长期坚持的垂直整合策略。通过自研芯片、操作系统和开发框架,苹果打造了一个高度协同的AI技术栈。

2.2.1 A系列与M系列芯片中的神经网络引擎(Neural Engine)

这是苹果端侧AI战略的硬件基石。神经网络引擎是专门为高效执行机器学习任务而设计的协处理器(NPU)。

  • 架构设计。它采用专门的硬件单元来加速矩阵乘法、卷积等AI模型中常见的运算,功耗远低于用CPU或GPU执行相同任务。例如,A17 Pro中的16核神经网络引擎,每秒可执行近35万亿次运算。

  • 核心优势高能效比是其最大特点。这使得iPhone、iPad等移动设备可以在不严重影响续航的情况下,持续运行复杂的AI应用,如实时视频分析、语音识别等。

  • 隐私保护。由于计算在本地进行,用户的敏感数据(如人脸信息、健康数据)无需上传到云端,从硬件层面保障了隐私安全。

2.2.2 Core ML与Create ML框架

这是连接硬件能力与上层应用的软件桥梁。

  • Core ML。它是一个部署框架,允许开发者将预先训练好的机器学习模型(支持TensorFlow, PyTorch等主流格式转换)轻松集成到App中。Core ML会自动调用最合适的硬件(CPU, GPU, 或Neural Engine)来执行模型,对开发者屏蔽了底层硬件的复杂性。

  • Create ML。它是一个模型训练框架,主打“无代码”或“少代码”。开发者无需成为机器学习专家,就可以使用苹果提供的图形化界面或简单的Swift API,用自己的数据训练出定制化的模型,例如图像分类器、物体检测器等。这极大地降低了开发者应用AI的门槛。

图1:苹果AI技术栈简化示意图

上图清晰地展示了苹果的AI技术栈如何协同工作。App通过Core ML这一统一入口调用AI能力,Core ML则像一个智能调度器,根据模型类型和运算负载,将任务分发给最合适的硬件单元执行,实现了性能与功耗的最佳平衡。

2.2.3 Apple Intelligence的技术哲学

近期发布的Apple Intelligence,是苹果AI战略的进一步集中体现。它并非一个单一产品,而是一套深度集成在iOS、iPadOS和macOS中的个人化智能系统。其技术哲学可以概括为三点。

  1. 端侧优先(On-Device First)。绝大多数任务都在设备本地处理,充分利用神经网络引擎的算力,保障隐私和响应速度。

  2. 私有云计算(Private Cloud Compute)。对于需要更强算力的复杂任务,苹果设计了一套独特的解决方案。它会将任务发送到基于苹果芯片打造的专用云服务器上处理。苹果承诺,这些服务器不会存储用户数据,并且有独立的安全专家来核验其隐私保护机制。这是一种在隐私和能力之间寻求平衡的创新。

  3. 深度个人化(Deeply Personal Context)。Apple Intelligence能够理解和调用用户在设备上的个人信息,如邮件、日程、联系人等,从而提供真正贴合用户需求的智能服务。例如,当用户问“我妈妈的航班什么时候到?”,系统能自动关联邮件中的航班信息并给出答案。

2.3 典型应用场景的深度剖析

理论结合实践,我们通过几个具体场景来剖析苹果AI技术的落地细节。

2.3.1 健康监测与预警系统

Apple Watch的心电图(ECG)和心率不齐通知功能,是AI在健康领域应用的典范。

  • 数据采集。手表背部的电极式心率传感器和光学心率传感器持续采集用户的心率数据和心电信号。

  • 信号处理与特征提取。原始信号充满了噪声。系统首先通过一系列滤波算法(如带通滤波)去除干扰,然后提取出关键的生理特征,如心率变异性(HRV)、P波、QRS波群等。

  • AI模型判断。一个在海量标注心电图数据上训练好的分类模型(通常是卷积神经网络CNN或循环神经网络RNN)会对提取的特征进行分析,判断是否存在房颤(Atrial Fibrillation)等心律不齐的迹象。

  • 预警与报告。一旦模型检测到异常,系统会向用户发送通知,并可以生成一份PDF格式的心电图报告,供用户分享给医生。

整个过程高度自动化,且在手表这样一个小巧的设备上完成,背后是算法、芯片和传感器技术的紧密结合。

2.3.2 紧急服务的AI调度

iPhone的**车祸检测(Crash Detection)**功能,展示了AI在紧急情况下的应用价值。

  • 多传感器融合。该功能并非依赖单一传感器。它会同时分析来自高G值加速感应器、陀螺仪、GPS、气压计和麦克风的数据。

  • 复杂事件识别。AI模型需要解决的核心问题是,如何区分真实的车祸和急刹车、手机掉落等相似但非紧急的事件。苹果通过在专业碰撞测试实验室中进行大量真实碰撞测试,采集了海量数据来训练模型。

  • 决策逻辑。模型会识别一系列车祸特有的物理信号组合,例如,加速计检测到巨大的冲击力,陀螺仪检测到车辆的剧烈姿态变化,气压计因安全气囊弹出检测到车内压力变化,麦克风听到巨大的碰撞声。只有当多个指标同时满足特定模式时,系统才会触发警报。

  • 自动呼叫。触发后,系统会显示警报并倒计时。如果用户没有在规定时间内取消,设备会自动拨打紧急服务电话,并向用户的紧急联系人发送位置信息。

这个功能的设计,充分体现了AI在处理复杂、多模态数据,并做出高可靠性决策方面的能力。它挽救生命的应用价值,也完美诠释了技术向善的理念。

💡 三、人本主义的回归:超越“机器思维”的技术哲学

库克在发言中抛出了一个极具思辨性的观点,“我并不担心电脑像人一样思考,反而更担心人像电脑一样思考。” 这句话超越了单纯的技术讨论,触及了AI发展的核心哲学问题。作为技术从业者,我们不仅要关注模型精度和算力效率,更需要思考技术与人的关系。这决定了我们创造的工具,最终是服务于人,还是异化人。

3.1 “机器思维”的陷阱:效率至上的双刃剑

“机器思维”的本质是什么?在技术语境下,它通常指向一种过度量化、极致优化、缺乏情境理解和人文关怀的思维模式。当企业或个人在AI的影响下,不自觉地采纳了这种思维,就会陷入几个明显的陷阱。

  • 创造力的扼杀。机器擅长在给定的规则和数据范围内寻找最优解。但真正的创新,往往来自于打破规则、非逻辑的联想和直觉的闪光。如果一个组织过度依赖数据驱动决策,可能会压制那些暂时无法被量化,但极具潜力的“疯狂想法”,最终导致整个组织的创新能力萎缩。

  • 伦理的盲区。算法没有价值观。一个以提升点击率为唯一目标的推荐算法,可能会为了效率而推送极端、博眼球的内容,从而加剧社会对立。一个以降低成本为目标的招聘筛选模型,可能会因为训练数据中的偏见,而歧视特定人群。当人像机器一样只追求单一指标的最优化时,就极易忽视其带来的负面外部性

  • 用户体验的僵化。流程的过度自动化和标准化,可能会牺牲掉个性化和人情味。例如,一个完全由机器人处理的客服系统,虽然效率高,但无法处理复杂的情感诉求,可能在关键时刻让用户感到冰冷和无助。

库克的担忧,正是对这种技术异化倾向的警示。他提醒我们,AI的终极目标应该是增强人性(Augment Humanity),而不是取代人性(Replace Humanity)。

3.2 人机协同的新范式:放大创造力而非取代思考

要避免“机器思维”的陷阱,就必须建立一种全新的人机协同范式。在这种范式中,人与AI不再是竞争关系,而是互补的合作伙伴。各自发挥所长,共同完成更复杂的任务。

协同维度

机器(AI)的角色

人的角色

协同产出

信息处理

快速处理海量数据,识别模式与关联。

提出问题,定义分析框架,解读数据背后的商业洞察。

数据驱动的战略决策。

内容创作

生成初稿、草图、代码片段,提供多种风格选项。

定义创意方向,进行审美判断,注入情感与价值观,完成最终创作。

高质量、有灵魂的创意作品。

问题解决

模拟复杂系统,预测不同方案的可能结果。

定义问题边界,设定约束条件,权衡利弊,做出最终决策。

兼顾效率与风险的复杂问题解决方案。

技能学习

提供个性化的学习路径和实时反馈。

保持好奇心,进行批判性思考,实现跨领域的知识迁移。

持续进化的个人与组织能力。

这种协同关系的核心是,让机器负责“计算”(Computation),让人类负责“智慧”(Wisdom)。AI作为强大的“外脑”,将人类从繁琐、重复的劳动中解放出来,使其能够专注于更具战略性、创造性和情感性的工作。这正是库克所说的“放大其创造力”的真正含义。

3.3 技术伦理的“压舱石”:以用户为中心的AI落地原则

将人本主义哲学落实到技术实践中,就必须建立一套行之有效的AI伦理规范。这不仅是企业的社会责任,更是其长期发展的“压舱石”。一个不尊重用户、滥用数据的AI产品,最终会被市场和监管所抛弃。

库克的发言和苹果的实践,为我们提供了几个关键的落地原则。

  1. 隐私保护是设计起点(Privacy by Design)。隐私不应是事后弥补的选项,而应在产品设计的最初阶段就嵌入其中。苹果的端侧计算和私有云计算方案,就是这一原则的极致体现。企业在设计AI系统时,应优先考虑本地化处理,对必须上传云端的数据,则要采用差分隐私、联邦学习、端到端加密等技术,最大限度地实现数据可用而不可见。

  2. 透明度与可解释性(Transparency & Explainability)。用户有权知道AI系统是如何做出决策的,尤其是在涉及金融、医疗、招聘等重大领域。企业需要努力提升模型的“白盒化”程度,向用户解释决策的关键依据。即使对于复杂的黑盒模型,也应提供事后归因分析,让用户能够理解并对结果提出申诉。

  3. 公平性与反偏见(Fairness & Anti-Bias)。AI模型的偏见主要来源于训练数据。企业必须建立严格的数据治理流程,在数据采集、清洗和标注环节,主动识别并纠正数据中存在的系统性偏见。同时,需要开发专门的算法和工具,对模型的输出进行持续监测,确保其对不同用户群体是公平的。

  4. 人类监督与最终控制权(Human Oversight & Final Control)。在高风险应用场景,AI的决策不能是最终决策。必须设计“人在回路”(Human-in-the-loop)机制,由人类专家对AI的建议进行审核和确认。用户也应始终拥有覆盖或关闭AI功能的最终选择权。

这些原则共同构成了“以用户为中心”的AI治理框架。它确保了技术的发展始终服务于人的福祉,而不是凌驾于人之上。

💡 四、企业的AI破局之路:从战略到落地的实践框架

理论的探讨最终要回归实践。对于广大企业而言,如何将库克的警告和苹果的经验转化为自身可执行的行动方案,是当前面临的最紧迫课题。一个系统性的AI转型框架,应至少包含战略、战术、组织和生态四个层面。

4.1 战略先行:识别高价值AI应用场景

AI转型不能盲目跟风,必须从业务的实际痛点和增长点出发。第一步,就是进行全面的业务梳理,识别出那些投入产出比(ROI)最高、最能形成竞争壁垒的AI应用场景。

企业可以从以下四个象限来系统性地寻找机会。

  • 运营优化。这是最容易切入的领域,旨在降本增效。

    • 客服自动化。引入智能客服机器人,处理高频次的重复性问题。

    • 供应链优化。利用AI进行销量预测、智能库存管理和物流路径规划。

    • 财务流程自动化(RPA)。自动处理发票、报销审核等规则性强的财务流程。

  • 产品/服务创新。利用AI打造全新的产品功能或服务模式。

    • 个性化推荐。在电商、内容平台中引入更精准的推荐引擎。

    • 智能硬件。在传统硬件中集成AI能力,如智能家居的语音控制、工业设备的预测性维护。

    • AIGC应用。开发面向特定行业的AIGC工具,如营销文案生成、代码辅助生成、设计素材生成。

  • 客户体验提升。通过AI提供更流畅、更个性化的客户旅程。

    • 智能营销。基于用户画像进行精准广告投放和营销活动设计。

    • 客户洞察。利用自然语言处理(NLP)技术分析用户评论、社交媒体反馈,挖掘深层需求。

  • 风险管理与决策支持。利用AI提升决策质量和风险防控能力。

    • 智能风控。在金融领域用于信贷审批、反欺诈、交易监控。

    • 战略模拟。构建市场仿真模型,预测不同战略决策可能带来的市场反应。

企业应成立一个由业务、技术、数据等多方人员组成的专门小组,对这些潜在场景进行评估,选择2-3个最关键的场景作为突破口。

4.2 敏捷落地:“小步快跑”的迭代方法论

选定场景后,切忌追求一步到位的“完美”解决方案。AI项目具有高度的不确定性,采用“小步快跑、快速迭代”的敏捷方法论至关重要。

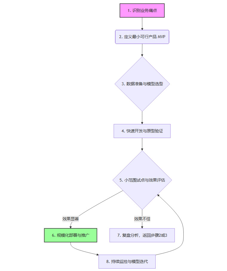
图2:AI项目敏捷落地流程

这个流程的核心思想是,通过短周期的循环,不断验证假设,收集反馈,降低试错成本

  • 定义MVP(Minimum Viable Product)。不要试图解决所有问题,而是聚焦核心功能,定义一个可以在最短时间内上线验证价值的最小化产品。

  • 数据优先。在项目早期,数据准备工作的重要性甚至超过模型选择。确保数据的可用性、质量和合规性是项目成功的前提。

  • 模型选型。企业应采取“自研与合作”相结合的策略。对于通用能力(如OCR、语音识别),可以优先考虑调用成熟的云服务API或开源模型。对于与核心业务紧密相关的、需要用私有数据训练的场景,再投入资源进行自研或精调(Fine-tuning)。

  • 量化评估。建立清晰的业务指标(Key Business Indicator, KBI)来衡量AI应用的效果,例如,客服机器人的问题解决率、推荐系统的点击转化率等。用数据说话,决定下一步是扩大规模、调整方向还是终止项目。

4.3 组织重塑:构建AI原生团队与文化

技术工具的引入相对容易,但组织能力和文化的变革才是真正的挑战。一个成功的AI转型,必然伴随着组织结构的重塑。

  1. 组建跨职能AI团队。AI项目不是IT部门的独角戏。必须打破部门墙,组建包含业务专家、数据科学家、算法工程师、产品经理和法务合规人员在内的“混编部队”。业务专家提供场景和领域知识,技术专家负责实现,两者紧密协作。

  2. 提升全员数据素养。AI时代,数据素养不再是少数人的专业技能,而应成为员工的普遍能力。企业需要开展系统性培训,让一线员工理解数据、会用数据分析工具,能够从自己的工作中发现AI应用的价值点。

  3. 建立“数据驱动”与“鼓励试错”的文化。最高管理层需要带头倡导基于数据进行决策的文化。同时,要为AI项目提供一定的容错空间,鼓励团队进行探索性尝试。AI创新本身就伴随着不确定性,僵化的KPI考核会扼杀创新。

4.4 生态构建与中国机遇:拥抱开放与本土创新

最后,企业不应闭门造车。AI技术发展日新月异,任何一家公司都难以掌握所有核心技术。构建一个开放的合作生态网络至关重要。

  • 拥抱开源。积极利用Hugging Face、GitHub等社区的开源模型、数据集和工具,可以极大地加速研发进程。

  • 深化产学研合作。与高校和研究机构建立联合实验室,共同探索前沿技术,并为企业储备人才。

  • 关注本土创新。库克特别提到了中国开发者社区的活力,这并非客套。中国在AI应用场景的广度和深度上,拥有全球领先的优势。中国的开发者对AI技术的采纳速度“令人难以置信”,这背后是庞大的市场需求、丰富的数据资源和激烈竞争共同催生的创新土壤。国内企业应充分利用这一本土优势,积极与本土的AI创业公司、大模型厂商合作,共同探索符合中国市场特性的解决方案。

苹果正积极推动Apple Intelligence进入中国市场,这本身就是一个强烈的信号。对于中国企业而言,这既是与国际巨头同台竞技的挑战,更是融入全球顶尖AI生态、加速自身成长的绝佳机遇。

结论

蒂姆·库克的上海之行,与其说是一次常规的商业活动,不如说是一场面向所有企业的战略预警。他用最直白的方式,宣告了一个时代的范式转移。在这个新时代,AI不再是IT部门的效率工具,而是渗透到企业血液中的生存基因

苹果的实践,为我们展示了一条清晰的路径。这条路径始于对技术的深刻理解,即通过软硬件的垂直整合,将AI能力无缝地融入用户体验的每一个环节。它不止于技术,更贯穿着“以用户为中心”的人本主义哲学,强调隐私、伦理与创造力的价值。

对于正在AI浪潮中求索的企业而言,破局之路同样清晰。它要求决策者具备战略远见,能够识别出真正驱动业务的核心场景;它要求团队具备敏捷的执行力,能够小步快跑,快速迭代;它更要求整个组织进行一场深刻的文化变革,拥抱数据,鼓励创新。

“分水岭”已然来临。跨过去,是星辰大海;停留在原地,则可能被时代的洪流所吞没。选择权,在每一位决策者手中。

📢💻 【省心锐评】

库克的警告并非危言耸听。AI转型是CEO工程,始于认知,成于组织,终于文化。迟疑者将被时代的车轮无情碾过。