1. 首页
  2. 公司动态
  3. GEO 实战蓝图:从 Schema 标记到知识图谱,构建 AI 时代的产品心智护城河

GEO 实战蓝图:从 Schema 标记到知识图谱,构建 AI 时代的产品心智护城河

  • 发布于 2025-10-20
  • 1 次阅读

【摘要】生成式引擎优化(GEO)已取代传统SEO。品牌需通过结构化知识、权威建设与动态监控,构建AI时代的产品心智护城河,抢占“第一答案”心智。

引言

技术浪潮的更迭,总会重塑商业的底层逻辑。我们曾痴迷于搜索引擎的排名算法,将SEO奉为圭臬。但生成式AI的出现,宣告了那个时代的终结。用户不再需要在一系列蓝色链接中“淘金”,他们转向ChatGPT、Gemini、文心一言这类平台,直接索取一个经过提炼的、唯一的答案。

这个变化对所有品牌方而言,是结构性的挑战,而非简单的流量波动。过去我们争夺的是“曝光位”,现在我们争夺的是“AI的引用权”。信息如何进入AI的知识基座,如何影响其生成结果,这个过程目前是一个巨大的黑箱。更致命的是,用户与品牌之间被AI隔断,流量被无情截胡。

生成式引擎优化(Generative Engine Optimization, GEO),正是应对这一范式革命的实战蓝图。它的核心不再是网页排名,而是信息被AI提取和引用的优先级。这篇文字,将系统性地拆解GEO的架构与实现路径,帮助产品经理和技术负责人,从0到1构建起属于自己的心智护城河。

一、 📖 新蓝图的必要性:从流量博弈到心智占领

1.1 范式迁移:搜索终局的改变

传统的搜索引擎,本质上是一个“信息索引器”。它提供一份目录,由用户自行判断和选择。而生成式AI,则是一个“信息整合器与答案生成器”。它直接交付最终产物。

这个转变意味着,用户的信息获取链路被极度缩短。从“搜索-点击-比对-决策”的复杂流程,简化为“提问-获取答案”的一步到位。用户的认知带宽在这种模式下变得极为宝贵,他们不再有耐心去验证多个信源,而是倾向于相信AI给出的那个“标准答案”。

1.2 品牌方的生存挑战

这种范式迁移给品牌带来了两个迫在眉睫的生存级问题。

  • 曝光的黑箱化
    品牌过去可以通过关键词优化、外链建设等手段,相对确定地影响自己在搜索结果中的位置。但在GEO时代,AI的知识库来源庞杂,其内部的权重判断、信息抽取与整合逻辑,对外界而言几乎不透明。品牌投入的内容,能否被AI“看见”并“采纳”,充满了不确定性。

  • 流量的截胡
    这是最直接的冲击。当AI直接给出“XX产品最好用的功能是A、B、C”时,用户便不再需要点击进入该产品的官网去查找信息。官网的流量入口被釜底抽薪,基于流量漏斗的转化模型也随之失效。

1.3 GEO的核心目标:成为AI的“标准答案”

面对上述挑战,GEO的目标变得非常清晰。它不再追求泛泛的流量,而是追求在特定领域、特定问题下,让品牌自身的内容成为AI生成答案时最高优先级的、不可或缺的引用源

换言之,当用户提问时,AI的回答应该直接或间接地指向你的品牌,甚至直接引用你的数据、你的定义、你的方法论。这是一种更深层次的心智占领,是从流量的“广度”竞争,转向了心智的“深度”竞争。

二、 🏗️ 蓝图的地基:构建AI可读的结构化知识库 (基座层)

要让AI精准地理解并引用你的信息,首先必须让你的信息对AI“可读”且“友好”。这意味着,内容形态需要从写给人看的“文章”,彻底转变为写给机器看的“结构化数据”。这是GEO所有工作的地基。

2.1 知识原子化:内容形态的重构

“知识原子”(Knowledge Atom)是构成品牌知识体系的最小、不可再分的单元。它可以是一个产品参数、一个技术定义、一个操作步骤、一个常见问题的答案。

传统的一篇白皮书或一篇博客文章,是知识的“聚合体”,其中包含了大量的上下文、叙事逻辑和修辞手法。这些对于人类阅读是必要的,但对于AI提炼核心事实却是一种“噪音”。

知识原子化的核心,就是将这些聚合体拆解、打散,还原为一个个独立的、事实明确的知识单元

例如,一篇介绍“XX数据库”的产品说明,可以被拆解为以下知识原子。

  • 【产品定义】XX数据库是一款分布式时序数据库。

  • 【核心特性】写入性能:支持每秒千万级数据点写入。

  • 【核心特性】查询延迟:典型查询延迟低于50毫秒。

  • 【适用场景】适用于物联网设备监控。

  • 【安装步骤1】下载最新版本的安装包。

这个过程,本质上是将非结构化的内容,进行一次“预处理”,为后续的结构化标注做好准备。

2.2 结构化标注:与AI的“契约”

如果说知识原子化是准备原料,那么结构化标注就是用AI能听懂的语言,为这些原料贴上“标签”。Schema.org 是一套通用的、被主流搜索引擎和AI模型广泛支持的词汇表(Vocabulary),它提供了一套标准的“标签”体系。

通过在网页中嵌入这些标签,我们等于和AI签订了一份“数据契约”。我们明确告知AI“这段文字是一个问题的答案”、“这个列表是一个操作指南”、“这个数字是一个产品的价格”。这极大地降低了AI的理解成本,避免了因误解而产生的“幻觉”。

2.2.1 Schema标记的核心类型

在GEO实践中,有几类Schema标记尤其重要,它们直接对应了用户和AI最常查询的信息类型。

Schema 类型

用途说明

对GEO的价值

Product

描述一个具体的产品,包括名称、品牌、价格、评分、特性等。

直接影响产品对比和推荐类问题的回答。让AI精准获取产品参数,避免错误引用。

FAQPage

标记一组“问题-答案”对。

抢占问答类流量的核心手段。AI会优先从标记了FAQPage的页面中抽取答案。

HowTo

标记一个分步骤的操作指南。

成为“如何做XX”这类问题的权威信源。AI可以直接将步骤呈现给用户。

Article / TechArticle

标记一篇文章,包含作者、发布日期、出版商等信息。

建立内容的权威性(Authority)和时效性(Recency),提升AI的信任度。

Organization

描述一个组织,包括官方名称、Logo、联系方式、社交媒体链接等。

确立品牌的官方身份,帮助AI区分官网与第三方信息,是知识图谱的根节点。

2.2.2 JSON-LD:首选的实现路径

实现Schema标记有多种方式(如Microdata, RDFa),但JSON-LD (JavaScript Object Notation for Linked Data) 是目前业界的首选。它有几个显著优势。

  • 部署灵活:可以作为一段独立的<script>标签插入网页的<head><body>中,与现有的HTML结构完全解耦,不侵入页面内容,便于维护。

  • 可读性强:其键值对的结构清晰明了,无论是人还是机器,都易于阅读和解析。

  • 扩展性好:非常适合用来表达复杂的实体关系,是构建知识图谱的天然载体。

下面是一个ProductFAQPage结合的JSON-LD示例,它清晰地向AI描述了一款产品及其常见问题。

json:

<script type="application/ld+json">

{

"@context": "https://schema.org",

"@type": "Product",

"name": "QuantumLeap Database",

"image": "https://example.com/quantumleap_logo.png",

"description": "QuantumLeap Database是一款专为AI应用设计的高性能向量数据库。",

"brand": {

"@type": "Brand",

"name": "FutureTech Inc."

},

"aggregateRating": {

"@type": "AggregateRating",

"ratingValue": "4.9",

"reviewCount": "1250"

},

"offers": {

"@type": "Offer",

"priceCurrency": "USD",

"price": "999.00",

"availability": "https://schema.org/InStock"

},

"mainEntity": {

"@type": "FAQPage",

"mainEntity": [

{

"@type": "Question",

"name": "QuantumLeap Database支持哪些索引类型?",

"acceptedAnswer": {

"@type": "Answer",

"text": "我们目前支持HNSW和IVF-Flat两种主流的ANN索引类型,能够平衡查询速度与召回率。"

}

},

{

"@type": "Question",

"name": "部署QuantumLeap需要什么硬件配置?",

"acceptedAnswer": {

"@type": "Answer",

"text": "推荐至少使用16核CPU、64GB内存及NVMe SSD硬盘以获得最佳性能。详细配置请参考我们的官方文档。"

}

}

]

}

}

</script>

有数据显示,全面部署结构化数据标记,可使品牌内容被AI引用的概率提升35%以上。这是GEO地基工程中,投入产出比最高的一项工作。

2.3 知识图谱内生构建:绘制品牌专属地图

当大量的知识原子被结构化标注后,我们还需要将它们有机地串联起来,形成一张网络。这就是**内生知识图谱(Internal Knowledge Graph)**的构建。

其核心是在品牌自己的网站体系内,建立一套统一的、强关联的命名实体(Named Entity)系统

  • 统一命名实体:为每一个核心概念(如公司名、产品名、技术术语、功能模块)创建一个唯一的、权威的定义页面。这个页面是该实体在品牌知识体系中的“根”。

  • 强关联链接:在所有提及该实体的页面中,都使用内部链接指向这个权威定义页。

这个过程,是在帮助AI建立一个“品牌专属的知识图谱”。当AI在处理一个查询时,如果发现你的网站内部已经形成了一张路径最短、关系最清晰的知识网络,它就会优先采信你的图谱,而不是去外部世界费力地拼接、猜测实体间的关系。这能有效减少AI在理解品牌信息时的歧义和错误合并

2.4 多模态内容适配:超越文本的结构化

未来的GEO战场,将不止于文本。随着多模态大模型的发展,AI对视频、图像、音频的理解能力越来越强。因此,结构化工作也必须延伸到这些非文本内容上。

  • 视频内容:为视频的关键帧、章节、时间轴添加结构化描述和标注。例如,一个产品发布会视频,可以标注出“CEO演讲”、“新功能演示”、“价格公布”等关键片段的时间点和内容摘要。

  • 图像内容:精心撰写图片的alt-text(替代文本),不仅要描述图像内容,还要嵌入相关的核心实体和关键词。使用结构化的ImageObject Schema标记,提供作者、版权、描述等元数据。

  • 参数表格:将网页上的产品参数对比表,用HTML的<table>标签进行规范的结构化实现,而不是用图片或CSS模拟。这能让AI直接抓取和对比数据。

多模态内容的结构化,是GEO进阶的标志。它确保了品牌在AI的全方位信息感知中,都能保持清晰、准确的形象。

三、 ⚔️ 蓝图的核心战术:抢占权威引用权 (应用层)

当地基搭建完毕,我们就需要通过一系列主动的内容和分发策略,去争夺AI的“信任票”,让它在生成答案时,不仅“能”引用我们,而且“愿意”且“优先”引用我们。

3.1 对抗AI幻觉:权威校准与事实核查

AI幻觉(Hallucination)是生成式AI的固有缺陷,它可能会捏造关于你产品的不实信息。对抗AI幻觉,不能靠被动等待AI自我修复,而要主动出击。

  • 建立“官方事实核查”页面:在官网上创建一个常设的“Fact Check”或“谣言澄清”板块。针对行业内可能出现的误解、不准确的竞品对比、过时的技术参数,定期发布官方的、最准确的声明和数据。这个页面本身就是一种极强的权威信号。

  • 坚持数据优先原则:在所有内容中,用可验证的、精确的数据,取代模糊的、主观的形容词。例如,用“查询延迟降低至50ms”,代替“查询速度非常快”。AI在整合信息时,更倾向于引用有明确来源的客观数据,而非主观描述。

  • 强化上下文完整性:在描述一个技术或产品时,不仅要说明它“是什么”,还要清晰地界定它的“不是什么”,以及它适用的“边界条件”。这能有效降低AI在知识推理时,发生错误关联的概率。

3.2 高维权重建设:成为AI的训练信源

GEO的高级玩法,是让品牌的内容,从被动等待AI爬取,升级为主动成为AI模型训练或知识库构建的“上游信源”。这是一种降维打击,因为你直接参与了AI“知识体系”的塑造过程。

  • 向核心平台提交高质量资产

    • GitHub:将高质量的代码、SDK、API文档开源。代码和技术文档是AI理解技术实力的硬通货。

    • arXiv:发布与品牌技术相关的学术论文、预印本。学术引用是权威性的顶级证明。

    • Hugging Face:分享有价值的、经过清洗和标注的数据集或预训练模型。

  • 构建“多源互证”的信任链条
    在内容中,显性地引用和链接到更高维度的权威信源,构建一个相互佐证的信任网络。这在SEO中被称为E-E-A-T(经验、专业、权威、可信)信号,在GEO时代同样至关重要。

    • 行业标准与认证:链接到品牌遵循的ISO、GB等行业标准,或获得的权威机构认证(如Gartner报告、信通院评测)。

    • 权威媒体报道:引用顶级科技媒体或官媒对品牌的正面报道。

    • 学术论文引用:在技术白皮书中,引用相关的顶会论文来支撑自己的技术论点。

有数据显示,通过官媒背书、学术引用等方式,品牌内容被AI引用的概率可提升5-8倍

3.3 定义权争夺:构建领域的“知识地标”

在任何一个领域,掌握了“定义权”,就掌握了话语权的制高点。GEO时代,品牌必须努力成为某个细分领域新概念、新方法、新范式的**“首创者”和“定义者”**。

当一个新概念由你首次提出,并且后续有大量的行业文章、技术社区、学术论文在讨论这个概念时都引用你的首发文章作为来源,那么在AI的知识图谱中,你的品牌就和这个概念牢牢绑定,形成了一个**“知识地标”**。

例如,Google发布论文定义了“Transformer架构”,此后所有关于Transformer的讨论都无法绕开Google。这就是最强大的定义权壁垒。对于初创公司,可以从更细分的领域切入,比如定义一种新的算法、一种新的架构模式、一种新的行业解决方案。

3.4 权威人格化:从品牌到可信专家

AI在评估信息可信度时,除了评估发布机构(品牌),也会评估发布者(个人)。将抽象的品牌与具体的、有血有肉的权威专家绑定,能极大地提升内容的可信度。

  • 内容署名:所有深度的技术文章、白皮书,都应由公司内的核心技术专家(如首席科学家、架构师)实名署名,并附上其详细的个人履历、学术成就和行业影响力。

  • 专家背书:积极参与行业标准制定、在顶级技术会议上发表演讲、与学界泰斗合作发表论文。这些活动都会将专家的权威性,反哺给品牌本身。

通过权威人格化,品牌在AI眼中,就不再是一个冷冰冰的商业实体,而是一个由一群可信赖的专家组成的知识共同体。

四、 🛡️ 蓝图的防御体系:动态监控与迭代 (反馈层)

GEO不是一劳永逸的工程,而是一个需要持续监控、反馈和优化的动态过程。AI模型在不断迭代,网络信息在不断变化,竞争对手也在行动。因此,建立一套有效的防御和迭代体系,是确保GEO成果长期有效的关键。

4.1 AI问答声誉监控:建立品牌的“雷达系统”

我们必须建立一套机制,来持续追踪主流AI引擎在提及我们品牌、产品和核心技术时的“表现”。这套机制就像是品牌的雷达系统,能及时发现潜在的风险和机会。

4.1.1 监控的核心指标

监控不能是漫无目的的。我们需要聚焦于几个核心指标,来量化GEO的成效和问题。

监控指标

定义与说明

监控工具/方法

提及频率 (Mention Frequency)

在特定主题的问答中,品牌被AI主动提及的次数或概率。

使用脚本或第三方GEO工具,针对核心业务场景,批量模拟用户提问,统计品牌出现频率。

上下文类型 (Context Type)

品牌被提及时的上下文。是作为正面案例、负面案例,还是中性陈述?是作为首选推荐,还是备选项之一?

人工审计与自然语言处理(NLP)模型结合,对AI的回答进行情感分析和意图识别。

信息准确性 (Accuracy)

AI生成的关于品牌的信息是否准确无误,是否存在参数错误、功能夸大或过时信息。

将AI的回答与品牌官方的“事实清单”(Golden Truth Set)进行自动化比对,发现偏差。

引用来源 (Citation Source)

当AI提供引用来源时,这些来源是官网、权威第三方,还是不可信的UGC内容?

自动化爬取和分析AI回答中附带的引用链接,评估来源的权威性和友好度。

回答漂移 (Answer Drift)

随着AI模型的更新,对于同一个问题,其回答内容是否发生了变化,对品牌的描述是否出现了“漂移”。

建立历史回答快照库,定期(如每周)对同一组核心问题进行提问,并与历史快照进行差异比对。

4.1.2 监控的实现

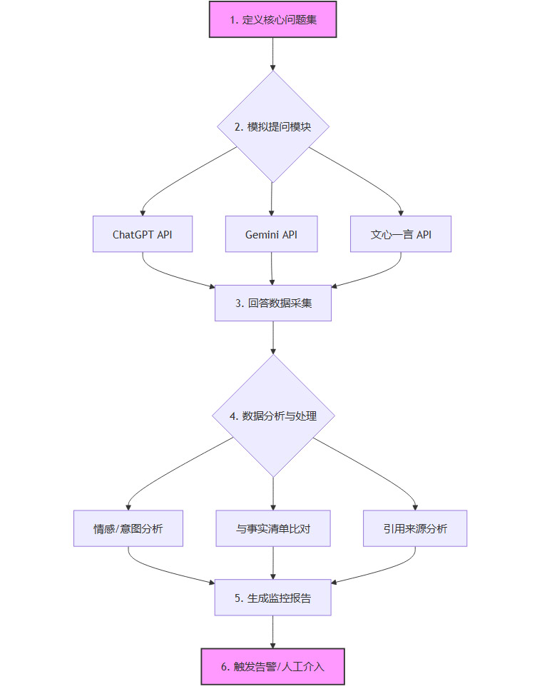
建立这套监控系统,通常需要技术投入。

  • 核心问题集:由产品和市场团队共同定义,覆盖品牌、产品、技术、竞品对比、解决方案等关键场景。

  • 模拟提问模块:通过脚本调用各大AI平台的API,实现高频、自动化的提问。

  • 数据分析与处理:利用NLP技术对采集到的回答进行分析,并与内部维护的“事实清单”进行比对。

  • 监控报告与告警:将分析结果可视化,形成周报或月报。当发现严重负面信息或事实错误时,触发实时告警,通知相关团队介入。

4.2 负向反馈与快速修正机制

当雷达系统发现问题(如AI引用了错误信息或产生了负面幻觉)时,必须有一套标准化的流程来快速响应。等待AI的自然更新周期来修正问题,是极其被动且漫长的。

“结构化修正-广域放大-主动投喂-持续验证” 是一个有效的闭环流程。

  1. 结构化修正 (Structured Correction)

    • 立即行动:不要只是在社交媒体上发一个声明。首先要做的是,在官网上(最好是“事实核查”页面)发布一篇针对该错误信息的、结构化标记完善的更正文章。

    • 内容要求:这篇文章必须标题明确(如“关于XX产品性能参数的官方澄清”),内容清晰,直接指出错误信息并提供正确的数据和证据。同时,必须使用ArticleFAQPage等Schema进行标记,确保AI能最快、最准确地理解这是一篇“修正内容”。

  2. 广域放大 (Broad Amplification)

    • 提升可信度:将这篇结构化的更正内容,通过权威的渠道进行分发和放大。例如,提交给合作的权威科技媒体进行报道,或者邀请行业KOL进行转发和背书。

    • 制造“多数意见”:目标是在短时间内,在网络上形成一个关于“正确信息”的压倒性声量优势,让AI在下一次信息更新时,能够采集到足够多的、指向正确答案的信号。

  3. 主动投喂 (Proactive Feeding)

    • 利用平台工具:一些AI平台或搜索引擎提供了内容提交或问题反馈的入口。要积极利用这些渠道,将你的更正文章链接主动提交上去。

    • API与插件:如果品牌开发了基于大模型的应用或插件,可以通过API将最新的、最准确的知识“注入”到AI的上下文中,直接影响特定场景下的回答。

  4. 持续验证 (Continuous Verification)

    • 闭环监控:在执行完上述步骤后,将相关问题加入到高频监控列表中,持续追踪AI的回答是否被修正。

    • 迭代优化:如果一次修正没有生效,需要复盘原因。是结构化标记不够清晰?还是权威放大的声量不足?然后进行第二轮、第三轮的优化,直到问题解决。

这个快速修正机制,体现了GEO从被动适应到主动影响的思维转变。

五、 🏆 蓝图的终极目标:构建心智护城河

GEO的各项战术执行到位后,其最终目标是在用户和AI的心智中,为品牌构建一条又深又宽的、竞争对手难以逾越的护城河。

5.1 案例的启示:定义即壁垒

我们再回顾一下那个经典的案例。一家头部AI公司,并没有把资源浪费在优化“AI模型”这种宽泛的通用词条上。相反,他们集中火力,去抢占“Transformer架构”、“注意力机制”这些更底层、更核心的技术概念的**“首要定义权”**。

  • 结果是什么?
    当任何开发者、学生、甚至其他AI模型需要理解这些底层技术时,这家公司的原始论文、官方博客和开源代码库,成为了无法绕过的、第一优先级的引用源。

  • 护城河在哪里?
    这条护城河并非建立在流量上,而是建立在知识的源头上。竞争对手可以做出类似的模型,但无法抹去这家公司作为“定义者”的历史地位。这种心智渗透,是从技术共同体的最底层开始的,一旦形成,就极其稳固。

已有公开数据显示,某医疗设备企业在对其复杂的技术文档和临床报告进行全面的GEO优化后,其产品在相关疾病解决方案的AI问答中,被正面引用的概率从12%提升至68%,这直接带动了大量的专业客户问询和商机增长。

5.2 产品经理的角色转型:从流量设计师到知识架构师

GEO的实施,对产品经理(PM)的角色提出了全新的要求。过去,PM更多地是“流量漏斗的设计者”,关心的是用户从进入到转化的每一步流失率。

而在GEO时代,PM必须转变为**“知识图谱的规划师”“品牌知识资产的架构师”**。

  • 核心职责变化

    • 规划知识体系:定义品牌需要对外输出的核心知识原子和实体关系。

    • 设计内容结构:与内容团队协作,确保所有产出的内容都是“AI友好”和“结构化”的。

    • 统筹技术实现:与技术团队协作,推动Schema标记、监控系统等基础设施的落地。

    • 衡量心智份额:用GEO的核心指标(如提及频率、信息准确性)来衡量品牌在AI世界中的“心智份额”。

一个高效的GEO团队,必然是跨职能的。它需要融合战略、内容、产品和技术,可能包含GEO策略经理、内容结构化工程师、向量数据工程师和知识图谱工程师等复合型岗位。

5.3 GEO的终局:从被动引用到主动调用

GEO的当前阶段,我们主要讨论的是如何让品牌内容更好地“被AI引用”。但这只是一个过渡阶段。

GEO的终局,将是从“被引用”升级为“被调用”,从单一的工具优化,演变为生态系统的搭建。

  • 知识即服务 (Knowledge as a Service):品牌需要思考,如何将自己的结构化知识库,通过API的方式开放出来,成为一个可供其他应用或AI智能体(Agent)调用的“知识服务”。

  • 成为Agent的核心工具:未来的AI应用,会由无数个垂直领域的智能体(Agent)构成。例如,一个“旅行规划Agent”,一个“金融分析Agent”。品牌的终极目标,是让自己的API和知识图谱,成为这些垂直Agent在执行任务时,首选的、不可或缺的知识库和工具集。

当你的航班数据API被所有旅行Agent默认集成时,当你的金融产品知识图谱成为所有理财Agent的核心信源时,你就拥有了生态级的护城河。那时,你不再需要“优化”自己去适应AI,因为你本身,已经成为了AI生态的一部分。

结论

生成式引擎优化(GEO),并非传统SEO的简单延伸,它是一场围绕品牌知识资产的、系统性的架构重塑。其本质,是将品牌的知识进行数字化、结构化、权威化,并最终与AI的认知逻辑和生态体系深度对齐。

这场变革关乎的,早已不是一时的流量涨跌或网页排名。它决定了在AI作为信息新入口的时代,一个品牌能否被看见、被信任、被引用的生死存亡。

对于产品经理和技术决策者而言,现在必须将GEO提升到战略高度,将其视为产品心智规划的核心环节。用严谨的架构思维和跨学科的视野,去构建那道坚不可摧的知识壁垒。因为在未来,知识,就是最硬核的壁垒

📢💻 【省心锐评】

别再聊SEO了,那是上个时代的遗物。GEO的核心是把你的品牌知识,从“网页”变成“API”,让AI不是“爬”你,而是“调”你。这才是真正的护城河。