1. 首页
  2. 公司动态
  3. 当渠道不再为王 AI 时代用内容本身的结构与价值构建增长飞轮

当渠道不再为王 AI 时代用内容本身的结构与价值构建增长飞轮

  • 发布于 2025-10-14
  • 10 次阅读

【摘要】AI浪潮下,传播力的核心正从渠道转向内容本身。通过解构内容价值与结构,结合人机协同的系统方法论,企业可构建起由内容驱动的增长飞wheel。此过程需借助数字内容体验平台作为基础设施,实现从精准触达至商业变现的全链路闭环。

引言

查尔斯·狄更斯在《双城记》的开篇写下,“这是一个最好的时代,也是一个最坏的时代”。这句话用来形容今天的AI内容产业,再贴切不过。

一方面,AI大模型带来了前所未有的效率革命。内容生产的门槛被无限拉低,曾经需要团队协作数周的工作,如今AI几分钟便能生成初稿。这是一个内容创作者数量井喷、创意形态极大丰富的时代。

另一方面,内容的海洋变得空前拥挤与嘈杂。AI生成内容的同质化问题,让无数创作者和企业陷入了新的焦虑,用户的注意力也变得愈发稀缺与挑剔。这是一个优质内容被海量信息稀释,突围变得异常艰难的时代。

十多年前,行业热议《内容经济》,探讨IP、直播与付费模式。那时我们坚信“内容为王”。如今,AI重构了生产与分发,但并未动摇这个核心。反而,它让一个更本质的逻辑浮出水面,内容就是传播力。当渠道的垄断被算法的精准分发打破,传播力不再仅仅依赖于你拥有多少粉丝或广告预算,而是源于你的内容本身是否具备足够的穿透力。

这篇文章不谈玄虚的理论,而是希望为你提供一套可执行的系统思维。我们将深入探讨,在AI驱动下,内容如何成为组织的“增长引擎”。从认知设计到分发策略,从人机协同到平台支撑,我们将一起解构内容内在的结构与价值,看清如何构建一个真正属于AI时代的增长飞wheel。

📜 一、AI重塑内容生态:效率革命与价值回归

AI大模型的普及,正对内容生产、分发、管理的全链条进行一场深刻的变革。这不仅是工具的迭代,更是生产关系的重塑。内容产业正从过去的“手工作坊”模式,加速迈向“智能化工厂”模式。

1.1 内容全链路的质变

AI带来的首先是效率的指数级提升。过去,一篇深度行业分析报告,可能需要分析师花费数天时间搜集资料、整理数据、撰写稿件。现在,通过向GPT-4等大模型输入精准指令,几分钟内就能获得一份包含数据、案例、趋势分析的初稿,生产周期被极限压缩。

这种变革贯穿了整个内容链路。

内容链路环节

前AI时代

AI时代

核心变化

创意策划

依赖人工经验、竞品分析、热点追踪

AI辅助进行用户画像分析、趋势预测、选题生成

数据驱动,精准预判

内容生产

人工撰写、设计、拍摄、剪辑,周期长

AI辅助生成文本、图像、视频初稿,自动化剪辑与配音

生产力极大释放,门槛降低

内容分发

依赖渠道、社交媒体手动发布

算法驱动的个性化推荐,信息流精准触达

从“人找信息”到“信息找人”

用户互动

人工回复评论、社群运营

AI聊天机器人自动问答,智能社群管理

规模化互动,7x24小时响应

效果评估

依赖基础数据(阅读、点赞),归因困难

多维数据分析,A/B测试,智能归因与优化建议

精细化度量,闭环优化

这种全链路的效率提升,让内容团队能将更多宝贵的精力,从繁琐的执行工作中解放出来,真正投入到策略、创意与深度洞察这些更具价值的环节。

1.2 内容形态的创新边界

AI不仅加速了传统内容的生产,更催生了全新的内容形态,极大地拓展了商业边界。

  • 虚拟数字人。从虚拟主播“AYAYI”直播带货单场破亿,到各类企业数字客服,AI赋予了虚拟形象“灵魂”,使其能够进行实时互动,成为品牌与用户沟通的新媒介。

  • AIGC艺术与数字藏品。艺术家蔡国强利用AI创作的《烟花与AI的对话》,在拍卖会上拍出2300万高价。这表明AI可以成为艺术家的新画笔,拓展创作的想象空间。

  • 交互式内容。AI能够根据用户行为动态生成不同的故事线或内容模块,为游戏、教育、营销等领域带来更沉浸的个性化体验。

但我们需要看清,无论形态如何眼花缭乱,支撑这些新物种生命力的,依然是其内核。虚拟主播能带货,依靠的是背后专业团队对产品内容的精心梳理;AIGC艺术品能拍出高价,源于艺术家赋予其中的文化思考与情感表达。技术定义了内容的“形”,而价值与情感,始终定义着内容的“魂”

1.3 价值回归与信任基石

当AI让内容生产变得轻而易举,一个必然的结果就是内容的爆炸式增长与质量的良莠不齐。这反向推动了市场和监管对内容价值的重新审视。

我国已明确要求对AI合成内容进行显性或隐性标识。这一举措的深层意义在于,它试图在信息洪流中重建内容的可信度与可溯源性。当用户能够清晰分辨哪些是AI生成、哪些是人类原创时,他们会本能地对那些蕴含着真实经验、深度思考和专业背书的原创内容,给予更高的信任权重。

这是一种市场的自然选择,也是一种价值的必然回归。AI带来的效率革命,最终将倒逼所有内容从业者思考一个根本问题,我们究竟在为用户提供怎样的独特价值?

📈 二、内容驱动商业的再进化:从IP全链到精准渗透

“内容驱动商业”并非新概念。早在2015年,《花千骨》就以电视剧为核心,成功衍生出游戏、电商等多种业态,打造了“IP全产业链”的早期范本。AI的到来,让这一模式的深度与广度,都发生了质的飞跃。

2.1 从“广撒网”到“手术刀”

如果说《花千骨》时代的IP开发还带有一定的“广撒网”色彩,那么AI则为内容商业化装上了一把“手术刀”。

以2024年现象级的《庆余年2》为例。腾讯视频在IP开发过程中,不再仅仅依赖编剧的经验,而是深度运用了AI技术。

对比维度

《花千骨》时代 (2015)

《庆余年2》时代 (2024)

核心进化点

用户洞察

依赖社交媒体舆情、收视率等滞后数据

AI分析3亿用户观剧行为数据,如暂停、快进、回看点

前置化、精细化、实时化

内容创作

剧本完成后,根据市场反馈进行少量调整

提前预判观众对“范闲权谋线”的偏好,在剪辑中强化

数据驱动内容决策

衍生开发

剧集爆火后,进行游戏、周边等衍生品开发

同步开发,AI根据剧情热点生成10款衍生手游核心框架

IP开发周期极大缩短

商业回报

衍生品收入占IP总收入约20%

衍生品收入占比高达45%

商业转化效率翻倍

这个案例清晰地展示了AI如何让“内容驱动”变得更加精准。AI通过对海量用户行为数据的分析,洞察到了观众内心深处最隐秘的偏好,并将其直接反馈到内容创作与商业开发中,实现了从内容到商业的无缝衔接

2.2 “AI效率 + 人工温度”的黄金组合

这种精准渗透,也体现在日常的品牌内容营销中。

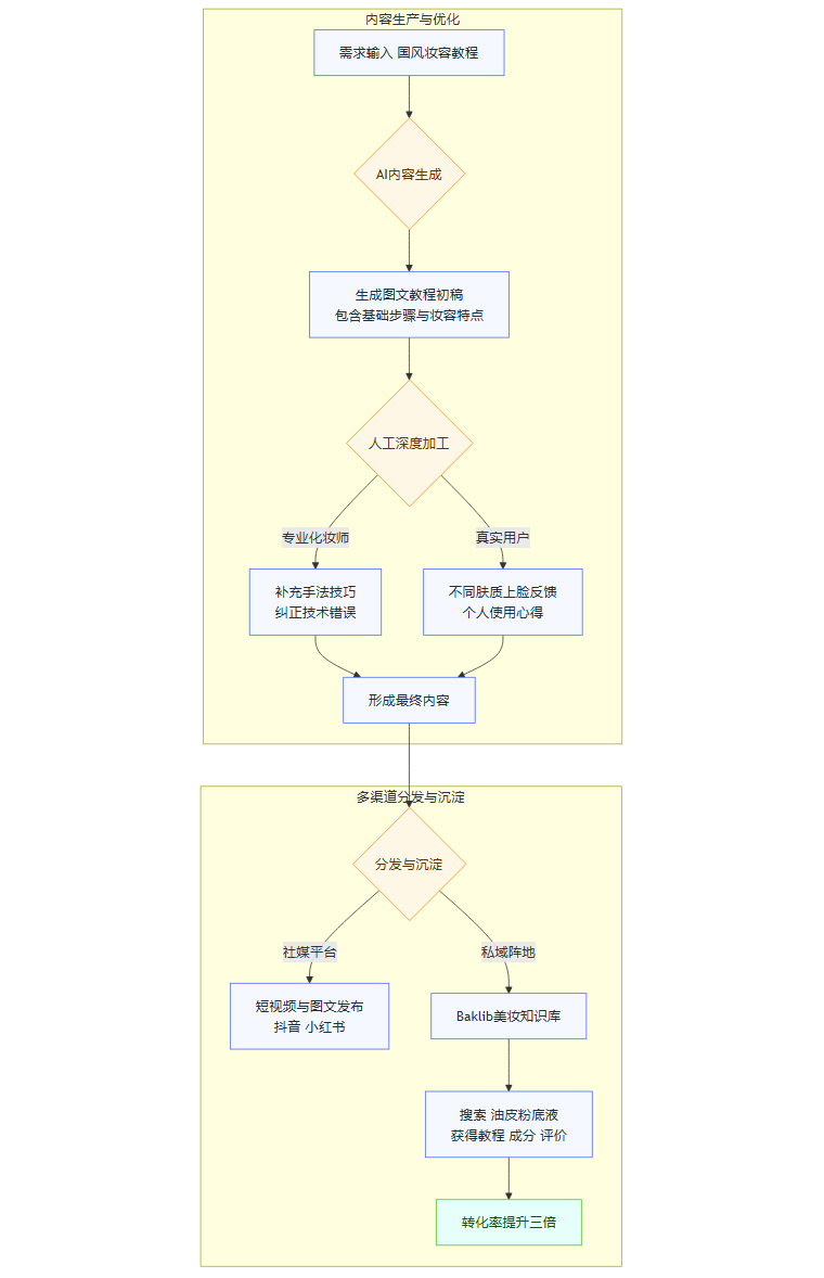
过去,品牌做内容营销,多是在微信文章中生硬地植入产品信息。现在,模式完全不同了。美妆品牌“花酉子”的实践堪称典范。他们的人机协同工作流如下。

这个流程的核心,是将AI的效率与人的温度、专业度完美结合。AI负责完成60%的标准化工作,快速搭建内容框架。而人则专注于那最关键的40%,注入机器无法替代的专业技巧、真实体验和情感连接。最终,这些高质量内容通过Baklib等工具沉淀为品牌的数字资产,在用户产生需求时精准出现,实现了远超传统广告的转化效果。

2.3 知识付费的价值锚点

在知识付费领域,AI同样在重塑价值链,但并未改变价值的核心。

2016年,果壳的“分答”凭借专家语音问答的稀缺性,42天估值过亿。其商业模式的基石是信息的稀缺性

如今,得到App推出“AI知识管家”,可以帮用户自动整理课程笔记、提炼核心观点。AI极大地降低了用户获取与整理信息的成本。但用户愿意持续付费的根本原因,依然是罗振宇、薛兆丰等专家提供的独家洞察

我们可以清晰地看到,AI扮演的角色发生了变化。

  • 过去,知识付费的核心是**“信息差”**。专家掌握着普通人难以获取的信息。

  • 现在,AI抹平了大部分信息差,知识付费的核心升级为**“认知差”。用户付费购买的,不再是信息本身,而是专家解读信息、洞察趋势、连接不同知识形成体系的思维模型与深刻见解**。

经济学家何帆的年度报告就是绝佳例子。AI可以快速整理出全年的宏观经济数据,但何帆会结合自己的田野调查,告诉你“县城咖啡馆里藏着怎样的经济新机遇”,或者“年轻人就业的隐性趋势是什么”。这些带有个人视角与一手经验的深度内容,才是AI无法复制的价值所在。正如一位用户所说,“我需要AI帮我省时间,但更需要专家帮我看透本质。”

🎯 三、穿透信息洪流:优质内容的不可替代性

AI带来了内容的“量的爆发”,但也让“内容同质化”的泥沼困住了许多人。当人人都能用AI一键生成“看起来还不错”的内容时,真正能够脱颖而出、赢得用户心智的,必然是那些AI无法轻易炮制的优质内容。

3.1 AI效率与原创内核的博弈

一个普遍的误解是,AI可以凭空创造内容。事实是,所有AI生成内容的基础,都源于其训练数据中海量的、由人类创造的优质素材。AI本质上是一个卓越的“学习者”和“整合者”,它能用算法放大优质内容的价值,但无法无中生有地创造价值。

科技媒体36氪利用AI辅助撰写“企业融资快讯”的案例,很能说明问题。

  • AI能做什么? 快速、准确地整理结构化信息。比如,从新闻稿中提取融资轮次、融资金额、投资方、创始人背景、公司业务方向等。这部分工作,AI比人类更快、更不易出错。

  • AI不能做什么? 进行深度的分析与判断。比如,“这家企业的核心技术壁垒究竟是什么?”“本次融资后,它在行业竞争格局中处于什么位置?”“它未来可能面临哪些风险?”这些问题的答案,需要记者通过采访创始人、访谈投资人、调研行业专家来获得。

如果没有记者的原创采访与深度洞察,AI生成的快讯就只是一篇毫无灵魂的“信息搬运稿”,缺乏传播力。AI解决了“信息是什么”的问题,而人,则回答了“信息意味着什么”

短视频领域,这种“AI效率+人文温度”的结合更为直观。抖音推出的AI短视频生成工具,用户输入文案就能生成配有画面、音乐和配音的视频。但真正能获得百万点赞的,往往不是那些画面精致但内容空洞的“标准化风景片”,而是一些看似粗糙却充满真实情感的作品。

一位农村博主,可以用AI工具高效剪辑自己种植果树的日常。但他会刻意保留那些“不完美”的片段,比如因为天气干旱,果树枯萎时的焦虑眼神;或者是在雨后看到新芽,脸上露出的那种发自内心的喜悦。这些真实的、未经修饰的情感流露,是AI无法生成的,也正是这些瞬间,击中了观众内心最柔软的地方,产生了强烈的情感共鸣。其视频播放量,远超纯AI生成的“农村唯美风光”十倍以上。

这揭示了一个核心法则,AI能解决内容生产中“how”(怎么做)的问题,但无法定义“what”(做什么)和“why”(为什么做)。而后者,正是优质内容的灵魂所在。

3.2 个性化分发与深度共鸣的渴求

AI推荐算法,让内容分发进入了“千人千面”的时代。小红书的系统会根据你的浏览、点赞,精准地为你推送你可能感兴趣的“母婴育儿”或“职场穿搭”内容。

这极大地提升了分发效率。但也带来了一个潜在风险——“信息茧房”。用户被算法包裹在自己熟悉且舒适的信息环境中,视野可能变得越来越窄。

正因如此,用户在满足于被动接收的同时,也产生了对深度与共鸣的强烈渴求。他们不希望只看到算法想让他们看到的东西,他们更希望在内容中找到同类,获得启发,解决真实世界中的复杂问题。

2024年,小红书上一个名为“AI无法回答的职场问题”的话题,阅读量突破5亿。这个话题下的热门内容,都不是“如何写一份简历”这类AI可以轻松回答的通用问题,而是诸如,

  • “如何向上管理,应对领导提出的模糊指令?”

  • “跨部门协作时,对方不配合,如何有效沟通推进?”

  • “作为团队新人,如何在会议上得体地提出反对意见?”

这些内容之所以受欢迎,是因为它们都具备几个AI难以生成的特质,场景化、个性化、经验性。它们源于分享者在真实职场中的摸爬滚滚,充满了微妙的人际洞察和情绪价值。这类内容的评论区互动率,比AI生成的“通用职场建议”高出80%以上。用户在这里不仅寻找答案,更在寻找“原来不止我一个人遇到这种问题”的情感共鸣

🛠️ 四、构建增长飞轮:AI时代的内容系统方法论

空谈AI的颠覆性,不如落地一套系统性的方法。在AI时代,内容创新不再是灵光一现的创意迸发,而是一套涵盖认知、生产、分发、治理与优化的严谨工程。只有将内容作为一项系统工程来对待,才能真正构建起可持续的增长飞轮。

4.1 认知设计,锚定“真问题”

一切内容的起点,都应该是认知设计。在动用AI生成任何内容之前,必须清晰地回答以下问题。

  • 我们要解决谁的什么真问题? 你的目标人群是谁?他们最真实的痛点、困惑或渴望是什么?

  • 我们的价值主张是什么? 相比于其他内容,我们提供的独特价值是什么?是更权威的专业解读,更真实的实践经验,还是更深刻的情感连接?

  • 内容的结构如何设计? 如何组织内容,才能让它既容易被用户理解吸收,又容易被搜索引擎和AI模型检索、引用?这要求内容必须具备良好的结构化,比如清晰的标题层级、明确的核心论点、标准化的数据格式等。

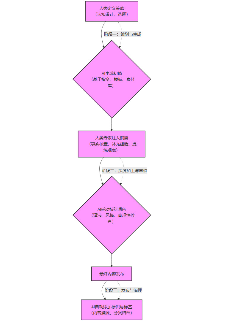
4.2 人机协同,打造“内容流水线”

高效的内容生产,依赖于一条设计精良的人机协同流水线。这不仅仅是“AI写稿,人来修改”那么简单。

一个成熟的流水线应该是这样的。

在这条流水线上,人和AI各司其职。人负责定义方向、注入灵魂,AI负责加速执行、保障规范。同时,强化可核查性与来源标注至关重要。对于关键数据和论点,必须明确其来源,这既是对读者负责,也是构建内容权威性的基础。

4.3 结构化分发,实现“动态组合”

内容生产出来后,如何实现最高效的分发?答案是结构化与个性化

这意味着,我们不能再将一篇篇文章视为一个个孤立的“黑盒子”。而是要将其拆解为更小的、可被复用的结构化内容块(Content Block)。比如,一个产品介绍可以被拆解为“核心功能点”、“用户评价”、“应用场景案例”、“价格方案”等多个模块。

然后,通过清晰的用户画像和内容标签体系,AI可以根据不同用户的不同需求,动态地组合这些内容块,生成千人千面的个性化内容体验。

用户画像

场景

动态内容组合

潜在客户 (新手)

首次访问官网

“核心功能点” + “新手入门教程” + “用户好评”

意向客户 (评估中)

浏览价格页

“价格方案” + “竞品对比分析” + “客户成功案例”

现有客户 (深度使用)

访问帮助中心

“高级功能教程” + “API接口文档” + “最佳实践分享”

这种模式,不仅极大提升了内容的分发精准度和用户体验,也让内容生产的ROI(投资回报率)大大增加。

4.4 体验与治理,双轮驱动

随着内容量的剧增,内容治理变得前所未有的重要。这包括两个方面。

  • 用户体验。确保AI内容标识清晰,让用户有知情权和选择权。同时,做好内容的版本管理与来源管理,保证信息的准确性。

  • 合规风控。建立完善的权限体系,确保不同角色只能访问和编辑其权限范围内的内容。利用AI进行内容合规性审核,规避法务与品牌风险。

体验提升信任,治理保障安全。二者互为表里,共同构成了内容可持续发展的基石。

4.5 指标与优化,构建闭环

最后,我们需要一套全新的多维指标体系来衡量内容的效果,并指导持续优化。传统的阅读量、点赞数已经远远不够。

指标维度

核心指标示例

衡量目标

用户参与度

精读率(阅读完成度)、平均停留时长、互动深度(评论质量)

内容的吸引力与价值感

传播影响力

关键节点转化率(如引导加群、注册)、推荐系统采纳率

内容的行动引导能力

商业转化

内容归因的线索/订单量、内容驱动的客户续费率

内容对业务的直接贡献

内容资产健康度

内容复用率、知识库查询成功率、内容时效性

内容资产的管理效率

通过A/B测试和对这些指标的持续追踪,我们可以不断优化内容策略、生产流程和分发算法,形成一个**“生产-分发-反馈-优化”**的增长闭环。

🏗️ 五、落地基石:以Baklib为例看数字内容体验平台

理论和方法论终须落地。当AI让内容生产更高效,用户对内容品质更渴求时,“如何让好内容被高效管理、精准触达、持续变现”成为新的痛点。此时,一个强大的数字内容体验与知识管理平台就成为了不可或缺的“基础设施”。Baklib作为新一代AI知识库的代表,很好地诠释了这一角色。

5.1 统一管理与多端体验

企业的内容往往散落在官网、帮助中心、社交媒体、内部文档等各个角落,管理混乱,体验不一。Baklib通过其“资源库—知识库—应用库”的三层架构,实现了多源内容的集中管理和多渠道的统一输出

科技公司“极客湾”用Baklib搭建的技术知识库,就是一个很好的例子。里面既有AI生成的“手机芯片参数解读”,也有工程师手写的“芯片测试实战笔记”。

  • 对内,它是工程师协同工作的知识中台。

  • 对外,它可以一键发布为官网的帮助中心、微信小程序中的产品手册。

更重要的是,Baklib保证了内容在不同终端上的自适应与沉浸式体验。用户在手机上浏览,会自动优化排版,支持夜间模式。在电脑上查阅,则能提供目录导航、代码高亮等专业模式。这种对体验细节的打磨,让用户留存率提升了40%。

5.2 AI赋能的知识管理

当知识库内容达到一定体量,检索效率就成了核心问题。Baklib集成了AI能力,让知识管理变得更智能。

  • AI自动化标签。上传一篇文档或一张图片,AI能自动识别内容,为其打上“产品教程”、“营销素材”、“技术架构”等标签,实现智能分类。

  • 语义搜索与AI问答。员工不再需要记住精确的关键词。当电商企业“三只松鼠”的客服搜索“坚果过敏问题”时,Baklib的AI引擎能理解其意图,自动匹配出“产品配料表中的过敏原清单”、“处理过敏客诉的标准流程”等一系列相关内容,将资料查找时间减少60%。

5.3 协同共创与双向互动

“丁香医生”团队利用Baklib进行健康科普内容的创作,完美演绎了“AI+人工”的协同模式。

  1. AI生成初稿。输入“感冒用药指南”,AI快速生成基础框架。

  2. 医生在线精修。医生团队在Baklib上进行协同编辑,标注专业的“用药禁忌”、“特殊人群注意事项”。平台会记录所有修改痕迹,确保专业性。

  3. 运营加入温度。运营团队再补充进用户易懂的真实案例。

整个过程无缝衔接,让原本需要3天的生产周期缩短到1天。

同时,Baklib的互动功能,让内容从“单向传播”变为“双向共鸣”。用户可以在文章下评论提问,进行笔记标注。教育博主“李永乐老师”会定期用AI筛选出专栏中的高频问题,再录制视频集中解答,形成了**“用户需求->内容优化->更好传播”**的良性循环。

5.4 灵活变现与商业闭环

最终,内容要服务于商业。Baklib为内容变现提供了灵活的工具。

知识博主“罗翔”可以用Baklib开设“刑法知识付费专栏”,通过内容加密和会员体系,将AI生成的免费案例框架与自己录制的付费深度解读进行区分,上线半年付费用户突破10万。

SaaS公司“石墨文档”则用Baklib搭建“客户成功知识库”,里面既有免费的“产品操作教程”,也有需要更高权限才能查看的“企业协作最佳实践案例”。潜在客户在浏览免费教程时,被深度案例吸引,进而咨询付费方案。老客户则通过知识库自助解决问题,提升了满意度和续费率。

这种**“内容引流 -> 价值传递 -> 商业转化”**的模式,让内容真正从企业的“成本中心”,转变为驱动增长的“利润中心”。

🚀 六、从理论到实践:90天行动路线图

了解了理论和工具,如何将其转化为切实的行动?这里提供一个可供参考的“30-60-90天”行动路线图,帮助你系统地启动内容增长飞轮。

阶段

核心目标

关键行动

预期产出

0-30天 (地基搭建)

梳理内容资产,明确核心策略

1. 定义人群与问题,完成核心用户画像。
2. 盘点现有内容,建立统一的内容资料规范。
3. 搭建基础内容中台(如引入Baklib),完成内容迁移与分类。

- 清晰的用户画像报告
- 内容生产与管理规范V1.0
- 基础内容知识库上线

31-60天 (管道铺设)

打通分发渠道,建立度量体系

1. 上线多端知识门户(如官网帮助中心、客户社区)。
2. 优化信息架构与分发通道,建立标签体系。
3. 建立核心指标看板,引入A/B测试机制。

- 至少2个对外内容门户上线
- 结构化的内容标签体系
- 可视化的数据监控看板

61-90天 (飞轮启动)

构建优化闭环,探索AI应用

1. 构建内容迭代与个性化分发闭环,形成定期复盘机制。
2. 上线AI问答应用,提升用户自助服务效率。
3. 完善合规与标识治理,打造标杆内容体验页。

- 内容优化迭代的SOP流程
- AI智能问答机器人上线
- 至少1个标杆性内容体验案例

这个路线图的核心思想是小步快跑,快速迭代。先打好地基,再铺设管道,最后让数据驱动飞轮转动起来。

结语

回到最初的起点。AI时代,渠道的重要性在相对减弱,而内容本身的价值被空前放大。

AI是工具,内容是灵魂,体验是桥梁

AI让内容生产的效率得以从“手工坊”跃迁至“工厂化”;推荐系统让内容的触达更加精准。但真正能够穿透信息洪流,在用户心中留下印记,并最终转化为商业价值的,依然是那些有独到洞察、有真实经验、有可信证据、有优雅结构的优质内容。

像Baklib这样的平台,则扮演了“基础设施”的角色。它将AI的效率、人类的智慧与用户的需求连接在一起,帮助企业和创作者实现内容的高效管理、精准分发和持续变现。

在这个内容过剩但优质内容稀缺的时代,最终的赢家,必然是那些懂得用AI提升效率,用匠心打磨内容,用平台优化体验的长期主义者。因为无论技术如何迭代,“内容就是传播力”这个核心逻辑,永远不会改变。

📢💻 【省心锐评】

AI拉齐了内容生产的起跑线,但终点线的评判标准从未改变,那就是价值。别再迷信流量神话,用系统化的方式,让好内容自己长出翅膀。